超音波センサの検査
2 導通チェック
- 用意するもの
- 基板、テスター、はんだごて、はんだ、はんだ吸い取り器
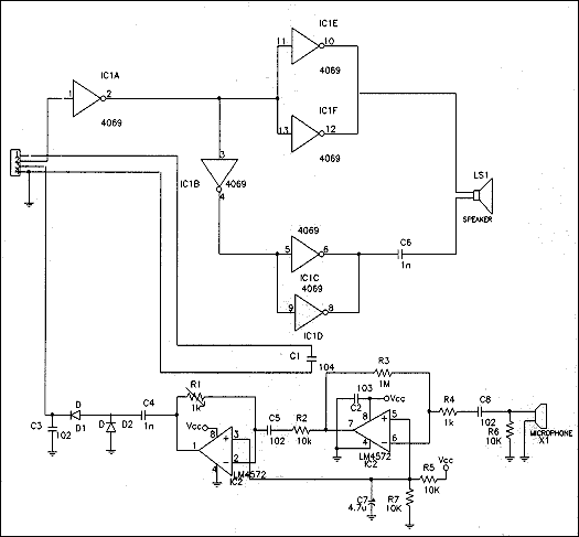
- 回路図を見て、各部品につながるべき線がつながっているかをテスターで調べる。なるべくはんだにテスターをあてず、部品の足にあてるようにすること。また、つながっていないことを調べる非導通チェックも行う。回路が動作しないのは、ほとんどが、ここのミスなので、よく調べること。ICのVccとGNDに注意。

超音波センサの回路図
- ・導通すべきところが導通してなかったらつなげる
- ・導通すべきでないところが導通していたらはなす