沼津高専 電子制御工学科
MIRSSTND モータパワー制御ボード回路図
MIRSATLM-ELEC-0019
改訂記録
版数
作成日
作成者
承認
改訂内容
A01
2001.3.6
川端
長澤
初版
A02
2007.6.1
大庭
大庭
ドキュメント名および番号の変更
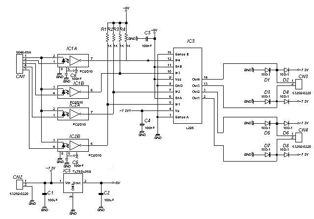
Fig.1 モータパワー制御ボード回路図 (mpc_cir.jpg Win Draft形式
mpc_cir.sch
)
関連文書
MIRSATLM モータパワー変換ボードPCB製造仕様書(
MIRSATLM-ELEC-1404
)
MIRSATLM モータパワー変換ボード取扱説明書(
MIRSATLM-ELEC-1402
)
MIRSATLM モータパワー変換ボード試験仕様書(
MIRSATLM-ELEC-1405
)