沼津高専 電子制御工学科
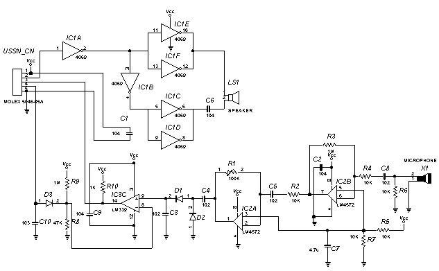
MIRSATLM 超音波センサボード回路図
MIRSATLM-ELEC-1303
改訂記録
版数
作成日
作成者
承認
改訂内容
A01
2000.9.13
品川 彰
長澤 正氏
初版
A02
2000.10.05
品川 彰
長澤 正氏
回路図を修正
A03
2000.12.19
品川 彰
長澤 正氏
回路図を修正
A04
2000.12.23
品川 彰
長澤 正氏
関連文書を変更
B01
2001.1.20
品川 彰
長澤 正氏
回路図を変更
B02
2001.1.23
品川 彰
長澤 正氏
関連文章を変更
Fig.1 超音波センサボード回路図 (uss_cir2.jpg WinDraft形式
uss2.sch
)
関連文書
MIRSATLM 超音波センサボード回路図(A版)(
MIRSATLM-ELEC-1303
)
MIRSATLM 超音波センサボードPCB製造仕様書(
MIRSATLM-ELEC-1304
)