沼津高専 電子制御工学科
MIRSATLM ドーターボード回路図
MIRSATLM-ELEC-1203
改訂記録
版数
作成日
作成者
承認
改訂内容
A01
2001.01.25
島村 章俊
長澤 正氏
初版
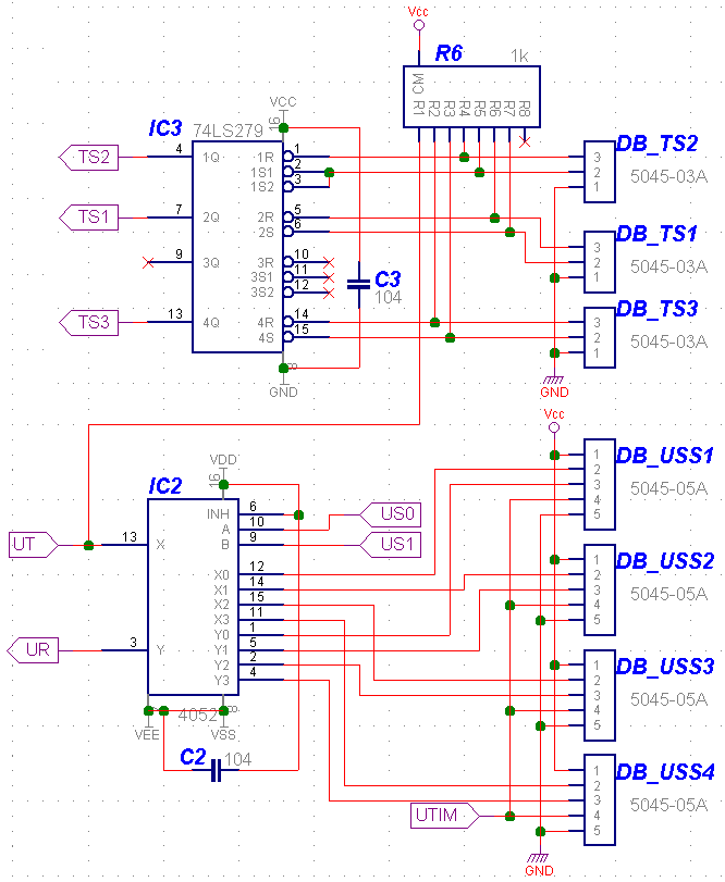
Fig.1 ドーターボード回路図 (db_cir_a1-5.png WinDraft形式
db_cir_a.sch
)
関連文書
MIRSATLM ボード製造仕様書一覧(
MIRSATLM-INDE-0003
)
MIRSATLM ドーターボード回路図(B版)(
MIRSATLM-ELEC-1203
)
MIRSATLM ドーターボードPCB製造仕様書(
MIRSATLM-ELEC-1204
)
MIRSATLM ドーターボード取扱説明書(
MIRSATLM-ELEC-1202
)
MIRSATLM ドーターボード試験仕様書(
MIRSATLM-ELEC-1205
)