名称 MIRS2503 ソフト設計
番号 MIRS2503-SOFT-0001

版数 最終更新日 作成 承認 改訂記事
A01 2025.11.14 2025.11.14 yyyy 初版

本ドキュメントはMIRS2503 Bridgeのソフトウェアの設計書である

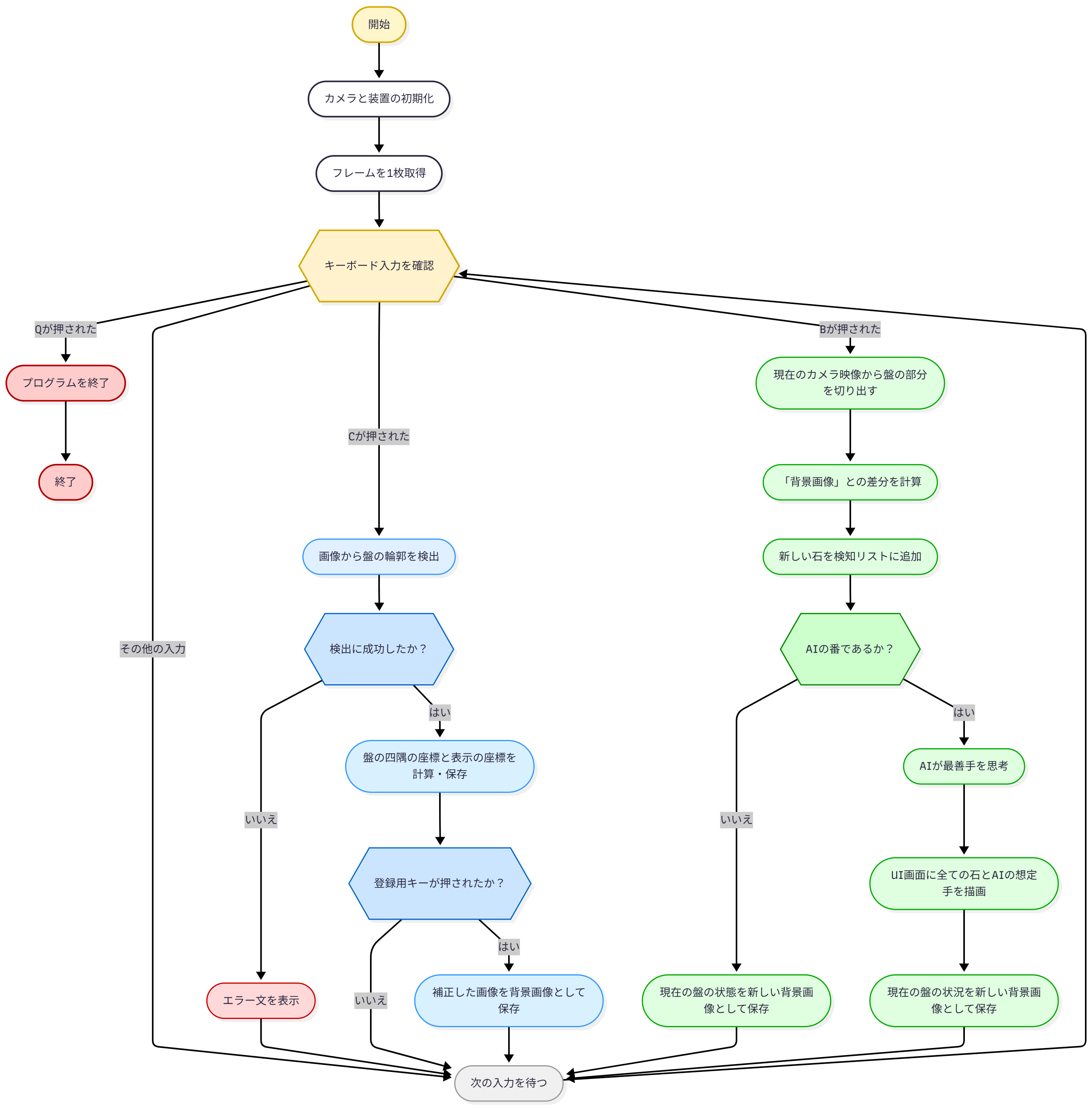
機能概要

table1 機能

機能 概要 主要な記述言語
ボードゲーム利用時のAI対戦 ミニマックス法とαーβ法を用いてAI対戦を行う。 Python

フローチャートを以下に示す

fig1.AI フローチャート