沼津高専 電子制御工学科
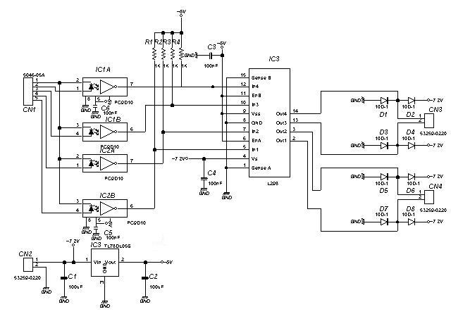
MIRS0202 モータパワー変換ボード回路図
MIRS0202-ELEC-1503
改訂記録
版数
作成日
作成者
承認
改訂内容
A01
2003.07.04
笹川
梶谷
初版
Fig.1 モータパワー変換ボード回路図 (mpc_cir.jpg)
関連文書
MIRS0202 モータパワー変換ボードPCB製造仕様書(
MIRS0 101-ELEC-1504
)
MIRS0202 モータパワー変換ボード取扱説明書(
MIRS0 101-ELEC-1502
)
MIRS0202 モータパワー変換ボード試験仕様書(
MIRS0 101-ELEC-1505
)