沼津高専 電子制御工学科
MIRS0202 超音波センサボード試験仕様書
MIRS0202-ELEC-1205
改訂記録
版数 作成日 作成者 承認 改訂内容
A01 2003.9.19 山田 梶谷 初版

目次

  1. 部品配線のチェック
  2. 導通チェック
  3. FPGAボードによる動作試験

  1. 部品配線のチェック

    用意するもの:基板、はんだごて、はんだ、はんだ吸い取り器

     実装図を見て、部品の配置をチェックする。ICの向きに注意。


    Fig.1 超音波センサの実装図


     配線が間違っていたら直す。

  2. 導通チェック

    用意するもの:基板、テスター、はんだごて、はんだ、はんだ吸い取り器

     回路図を見て、各部品につながるべき線がつながっているかをテスターで調べる。なるべくはんだにテスターをあてず、部品の足にあてるようにすること。また、つながっていないことを調べる非導通チェックも行う。回路が動作しないのは、ほとんどが、ここのミスなので、よく調べること。ICのVccとGNDに注意。


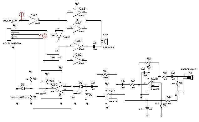
    Fig.2 超音波センサの回路図


     導通すべきところが導通してなかったら つなげる
     導通すべきでないところが導通していたらはなす

  3. FPGAボードによる動作試験

    用意するもの:テストする基板、FPGAボード、ロジックアナライザ、電源(±12V、+5V)

    試験は、電源を切ってから回路にロジックアナライザを接続して試験を行う。

    1. 超音波センサ送信試験
       センサの前に障害物を置き、FPGAボードより40[kHz]の矩形波を送信する。
       結果:上図@のから 40[kHz]の矩形波がロジアナに表示される。

    2. 超音波センサ受信試験
       センサの前に障害物を置き、FPGAボードより40[kHz]の矩形波を送信する。
       結果:上図Aのから電圧の変化(LowかHigh)がロジアナに表示される。
関連文書