| 沼津高専 電子制御工学科 | ||||||
|
||||||
| 改訂記録 | ||||||
|---|---|---|---|---|---|---|
| 版数 | 作成日 | 作成者 | 承認 | 改訂内容 | ||
| A01 | 2003.07.08 | 今村昌幸 | 高畑 | 初版 | ||
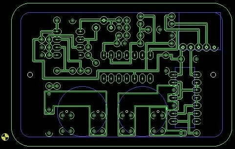
Fig.1 超音波センサボード外形図 (uss_pcb.png)
| Table.1 MIRS0201 超音波センサボードPCB製造仕様書の部品表 | ||||||
| 番号 | 品名 | ドキュメント番号/商品名 | E/C | 数量 | 単位 | 備考 |
|---|---|---|---|---|---|---|
| 001 | 片面フェノール基板 | 32KR(Sunhayato) | E | 1 | 枚 | 大きい基板から削り出す |
| 002 | MIRS0201 超音波センサボードPCB加工データ | uss4.zip | E | 1 | 個 | PCB加工データの圧縮ファイル |
| 関連ドキュメント | ||
|---|---|---|
| ドキュメント番号 | ドキュメント名称 | 作成者 |
| MIRS0201-ELEC-1601 | MIRS0201 超音波センサボード製造仕様書 | 天野千寿子、内海昭則 |
| MIRS0201-ELEC-1602 | MIRS0201 超音波センサボード取扱説明書 | 天野千寿子 |
| MIRS0201-ELEC-1603 | MIRS0201 超音波センサボード回路図 | 今村昌幸 |
| MIRS0201-ELEC-1604 | MIRS0201 超音波センサボードPCB製造仕様書 | 今村昌幸 |