| 沼津高専 電子制御工学科 | ||||||
|
||||||
| 改訂記録 | ||||||
|---|---|---|---|---|---|---|
| 版数 | 作成日 | 作成者 | 承認 | 改訂内容 | ||
| A01 | 2003.07.08 | 今村 昌幸 | 高畑 | 初版 | ||
| A02 | 2003.11.07 | 高畑 祐太 | 内海 | 回路図を訂正 | ||

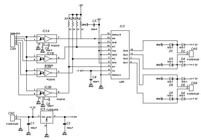
Fig.1 超音波センサボード回路図 (uss_cir.png)
| 関連ドキュメント | ||
|---|---|---|
| ドキュメント番号 | ドキュメント名称 | 作成者 |
| MIRS0201-ELEC-1601 | MIRS0201 超音波センサボード製造仕様書 | 天野千寿子、内海昭則 |
| MIRS0201-ELEC-1602 | MIRS0201 超音波センサボード取扱説明書 | 天野千寿子 |
| MIRS0201-ELEC-1604 | MIRS0201 超音波センサボードPCB製造仕様書 | 今村昌幸 |