沼津高専 電子制御工学科
MIRS0105 超音波センサボード試験仕様書
MIRS0105-ELEC-1305
改訂記録
版数 作成日 作成者 承認 改訂内容
A01 2002.11.12 瀬川 中澤 初版


  1. 部品配線のチェック 用意するもの:基板、はんだごて、はんだ、はんだ吸い取り器
    実装図を見て、部品の配置をチェックする。


    Fig.1 超音波センサの実装図

     配線が間違っていたら直す。


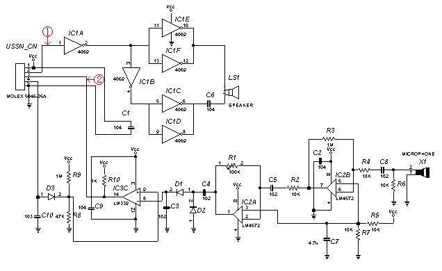
  2. 導通チェック 用意するもの:基板、テスター、はんだごて、はんだ、はんだ吸い取り器
    回路図を見て、各部品につながるべき線がつながっているかをテスターで調べる。なるべくはんだにテスターをあてず、部品の足にあてるようにする。また、つながっていないことを調べる非導通チェックも行う。


    Fig.2 超音波センサの回路図

     導通すべきところが導通してなかったら繋げる
     導通すべきでないところが導通していたら離す

  3. 動作試験 用意するもの:直流安定化電源、オシロスコープ、基板、電源供給ケーブル、はんだ、はんだごて
    基板に電源を供給し、オシロスコープで出力波形をチェックする。



関連文書