À’Ã‚ê “dŽq§ŒäHŠw‰È
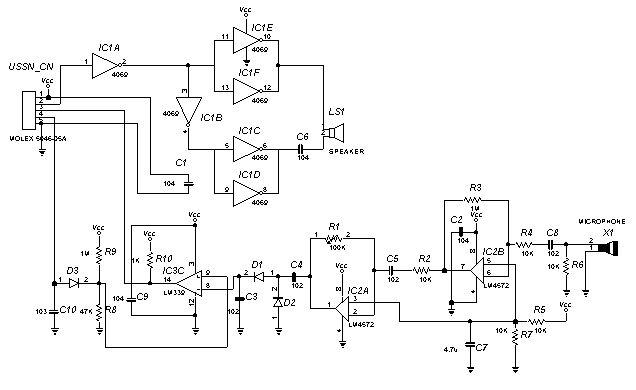
MIRS0105 ’´‰¹”gƒZƒ“ƒTƒ{[ƒh‰ñ˜H}
MIRS0105-ELEC-1303
‰ü’ù‹L˜^
”Å”
쬓ú
쬎Ò
³”F
‰ü’ù“à—e
A01
2002.11.12
£ì
’†àV
‰”Å
Fig.1 ’´‰¹”gƒZƒ“ƒTƒ{[ƒh‰ñ˜H}
ŠÖ˜A•¶‘
MIRS0105 ’´‰¹”gƒZƒ“ƒTƒ{[ƒhPCB»‘¢Žd—l‘(
MIRS0105-ELEC-1304
)