沼津高専 電子制御工学科
MIRS0102 ドーターボード回路図
MIRS0102-ELEC-1203
改訂記録
版数 作成日 作成者 承認 改訂内容
A01 2002.07.09 望月 マヨラン 初版
A02 2002.11.12 マヨラン
回路修正












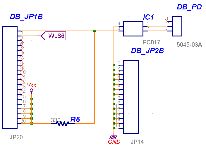
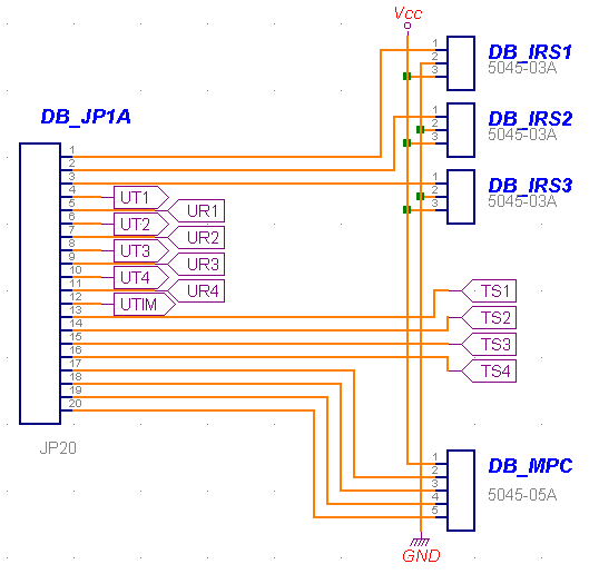
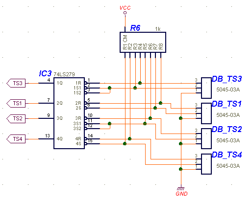
Fig.1 ドーターボード回路図 (db_cir1〜7.gif WinDraft形式 db_cir_1.sch,db_cir_2.sch,db_cir_3.sch,db_cir_4.sch,db_cir_5.sch)

関連文書