沼津高専 電子制御工学科
MIRS0101 ドーターボード回路図
MIRS0101-ELEC-1103
改訂記録
版数 作成日 作成者 承認 改訂内容
A01 2002.7.11 八木 勝又 初版
A02 2003.1.17 田代 勝又 回路図(超音波の部分)の修正


 

     

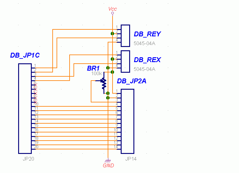
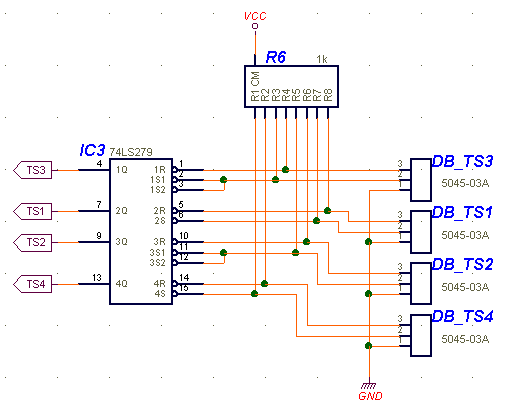
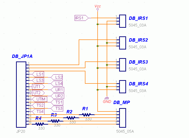
Fig.1 ドーターボード回路図

関連文書