沼津高専 電子制御工学科
MIRS0005 ドーターボード回路図
MIRS0005-ELEC-1103
改訂記録
版数
作成日
作成者
承認
改訂内容
A01
2001.7.9
大石
杉村
初版
A02
2001.10.30
大石
杉村
配線を変更
A03
2001.11.9
大石
杉村
配線を変更
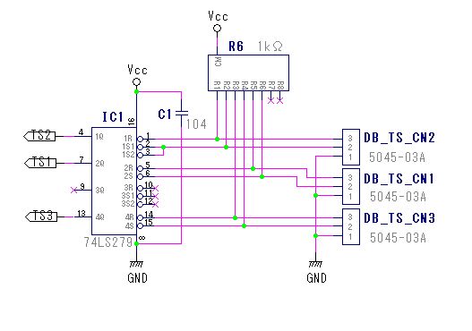
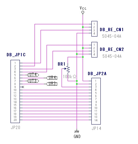
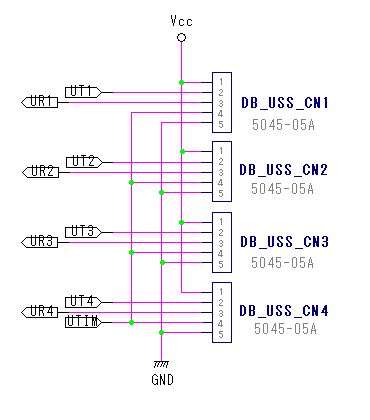
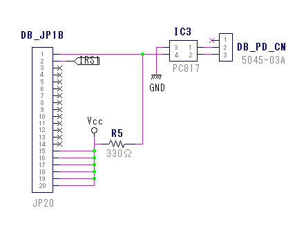
Fig.1 ドーターボード回路図 (db_cir1-8.jpg)
関連文書
MIRS0005 ドーターボードPCB製造仕様書(
MIRS0005-ELEC-1104
)
MIRS0005 ドーターボード取扱説明書(
MIRS0005-ELEC-1102
)
MIRS0005 ドーターボード試験仕様書(
MIRS0005-ELEC-1105
)