沼津高専 電子制御工学科
MIRS0003 モータパワー変換ボード回路図
MIRS0003-ELEC-1603
改訂記録
版数
作成日
作成者
承認
改訂内容
A01
2001.11.10
横溝
関野
初版
A02
2001.11.14/TD>
横溝
関野
関連文書の変更
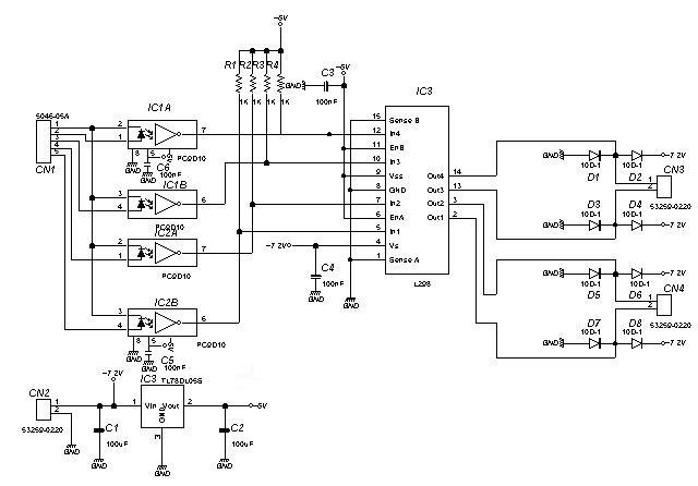
Fig.1 モータパワー変換ボード回路図 (mpc_cir.jpg Win Draft形式
mpc_cir.sch
)
関連文書
MIRS0003 モータパワー変換ボード取扱説明書(
MIRS0003-ELEC-1602
)
MIRS0003 モータパワー変換ボードPCB製造仕様書(
MIRS0003-ELEC-1604
)
MIRS0003 モータパワー変換ボード試験仕様書(
MIRS0003-ELEC-1605
)