沼津高専 電子制御工学科
MIRS0003 超音波センサボードPCB製造仕様書
MIRS0003-ELEC-1304
改訂記録
版数 作成日 作成者 承認 改訂内容
A01 2001.11.9 横溝 関野 初版

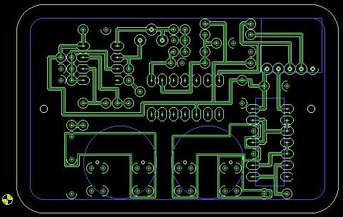
Fig.1 超音波センサボード外形図 (uss_pcb.jpg)

  1. PCB加工機による基板加工

    • 部品、必要器具
      片面フェノール基板(70mm× 50mm以上)、PCB加工機、PCB加工データ(uss4.zip)、ドリル(0.8mm,1.0mm,・・・)、ミリング(120°)、フォーミング

    • 加工手順
      1. PCB加工データ(uss4.zip)をPCにダウンロードし、適当なフォルダで解凍してPCB加工データ " uss4 " を入手する。
      2. PCB加工データ " uss4 " を使用してPCB加工機で基板の削り出しを行う。
  2. はんだ付け前の下準備

    • 部品、必要器具
      1. で加工した基板、紙やすり(800〜1000番)又はスチールウール、カッター、テスター、ルーペ、ドーブライト、フラックス、ティッシュペーパー

    • 手順
      1. 基板の表面を紙やすり又はスチールウールを使用してきれいに磨く。この時、紙やすりの目が詰まらないように水道で流しながら磨くこと。
      2. ルーペとテスターを使い、パターンの非道通チェックを行う。導通してしまっている所はカッターなどで削り、導通しないようにする。
      3. もう一度紙やすりを使い、基板の表面を滑らかにする。
      4. ドーブライトを使って基板表面の錆や油を取り除いた後、ドーブライトが残らないようしっかりと水洗いをする。ここまできたら基板表面を手で触らないようにすること。
      5. 基板の表面の酸化防止のため、よく水気を取ってからフラックスを塗り1日程乾かす。

Table.1 MIRS0003 超音波センサボードPCB製造仕様書の部品表
番号 品名 ドキュメント番号/商品名 E/C 数量 単位 備考
001 片面フェノール基板 32KR(Sunhayato) E 1 大きい基板から削り出す
002 MIRS0003 超音波センサボードPCB加工データ uss4.zip E 1 PCB加工データの圧縮ファイル

関連文書