| 沼津高専 電子制御工学科 | ||||||
|
||||||
| 改訂記録 | ||||||
|---|---|---|---|---|---|---|
| 版数 | 作成日 | 作成者 | 承認 | 改訂内容 | ||
| A01 | 2001.08.27 | 松浦 | 関野 | 初版 | ||
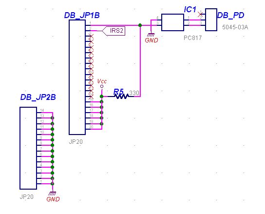
| A02 | 2001.10.29 | 横溝 | 関野 | DB JP1BとIC1間の抵抗をR5とする | ||
| A03 | 2001.10.30 | 横溝 | 関野 | フォトカプラIC1のピン配列の変更 | ||
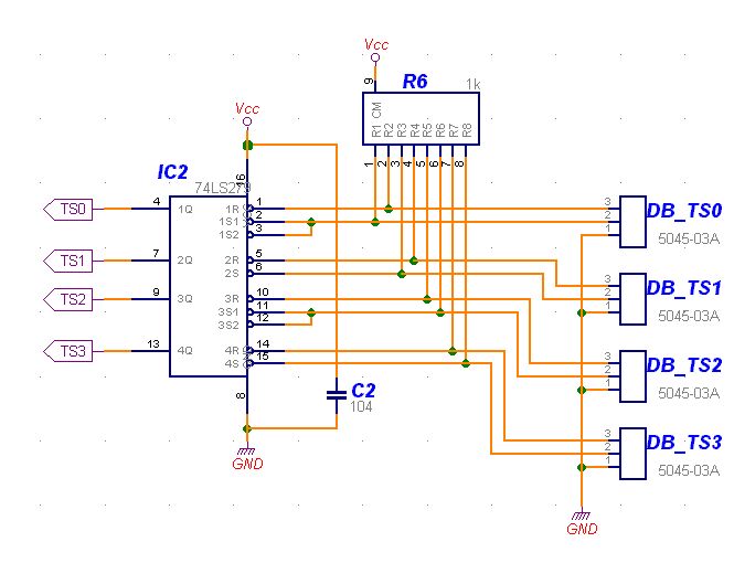
| A04 | 2001.10.31 | 横溝 | 関野 | ラダー抵抗(R6)とIC2の1,2pinとの接続の変更 | ||
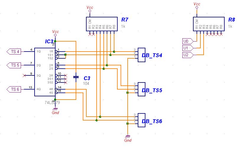
| A05 | 2001.11.1 | 松浦 | 関野 | ラダー抵抗(R7)とIC3との接続の変更 | ||
| A06 | 2001.11.1 | 横溝 | 関野 | ラダー抵抗(R6)とIC2の5,6pinとの接続の変更 | ||
| A07 | 2001.11.2 | 横溝 | 関野 | ラダー抵抗(R7)とIC3の5,6pinとの接続の変更 | ||
| A08 | 2001.11.9 | 松浦 | 関野 | 画像および回路データの変更 | ||
| A09 | 2001.11.14 | 横溝 | 関野 | 関連文書の変更 | ||
|
||||||
| 関連文書 |
|---|