沼津高専 電子制御工学科
MIRS0002 超音波センサボード回路図
MIRS0002-ELEC-1203
改訂記録
版数
作成日
作成者
承認
改訂内容
A01
2001.10.31
赤池
野崎
初版
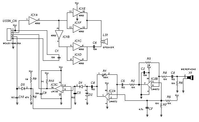
Fig.1 超音波センサボード回路図 (uss_cir.jpg WinDraft形式
uss1.sch
)
関連文書
MIRS0002 超音波センサボードPCB製造仕様書(
MIRS0002-ELEC-1204
)